Êý¾ÝÖÐÐÄϸÃÜÅäµç¹ÜÀíϵͳ½â¾ö¼Æ»®
1¡¢¸ÅÊö
Ëæ×ÅÊý¾ÝÖÐÐĵÄѸÃÍÉú³¤£¬£¬£¬£¬£¬£¬Êý¾ÝÖÐÐĵÄÄܺÄÎÊÌâÒ²Ô½À´Ô½Í»³ö£¬£¬£¬£¬£¬£¬ÓйØÊý¾ÝÖÐÐĵÄÄÜÔ´¹ÜÀíºÍ¹©ÅäµçÉè¼ÆÒѾ³ÉΪÈÈÃÅÎÊÌ⣬£¬£¬£¬£¬£¬¸ßЧ¿É¿¿µÄÊý¾ÝÖÐÐÄÅäµçϵͳ¼Æ»®£¬£¬£¬£¬£¬£¬ÊÇÌá¸ßÊý¾ÝÖÐÐĵçÄÜʹÓÃЧÂÊ£¬£¬£¬£¬£¬£¬½µµÍ×°±¸ÄܺĵÄÓÐÓ÷½·¨¡£¡£¡£¡£¡£¡£ÒªÊµÏÖÊý¾ÝÖÐÐĵĽÚÄÜ£¬£¬£¬£¬£¬£¬Ê×ÏÈÐèÒª¼à²âÿ¸öÓÃµç¸ºÔØ£¬£¬£¬£¬£¬£¬¶øÊý¾ÝÖÐÐĸºÔØ»ØÂ·ºÜÊǵĶ࣬£¬£¬£¬£¬£¬¹Å°åµÄÕÉÁ¿ ÒDZíÎÞ·¨Öª×㱾Ǯ¡¢Ìå»ý¡¢×°Öá¢Ê©¹¤µÈ¶à·½ÃæµÄÒªÇ󣬣¬£¬£¬£¬£¬Òò´ËÐèÒª½ÓÄÉÊÊÓÃÓÚÊý¾ÝÖÐÐļ¯ÖÐ¼à¿ØÒªÇóµÄ¶à»ØÂ·¼à¿Ø×°Öᣡ£¡£¡£¡£¡£
2¡¢²Î¿¼±ê×¼
GB50174 ¡¶Êý¾ÝÖÐÐÄÉè¼Æ¹æ·¶¡·
TIA942 ¡¶Êý¾ÝÖÐÐÄͨѶ»ù´¡ÉèÊ©±ê×¼¡·
GB51409 ¡¶Êý¾ÝÖÐÐÄ×ÛºÏ¼à¿ØÏµÍ³¹¤³ÌÊÖÒÕ±ê×¼¡·
DB31/T1302¡¶Êý¾ÝÖÐÐÄÄܺÄÔÚÏß¼à²âÊÖÒչ淶¡·
CDCC ¡¶Êý¾ÝÖÐÐÄ¼à¿ØÏµÍ³ÊÖÒհׯ¤Êé¡·
3¡¢ÉèÖüƻ®
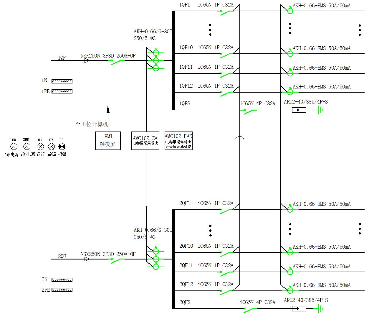
ÐË·¢ÓÎÏ·187pt½»Á÷ϸÃÜÅäµç¼à¿Ø×°ÖÃϵÁÐÊÇרÃÅÕë¹ØÓÚÊý¾ÝÖÐÐÄÕÛÎñÆ÷µçÔ´¹ÜÀíÉè¼ÆµÄÕÉÁ¿×°Öᣡ£¡£¡£¡£¡£¸Ã×°ÖÃÉè¼ÆÐ¡ÇÉ£¬£¬£¬£¬£¬£¬Äܹ»¶Ô A+B Á½Â·½øÏßºÍ 96»ò192·³öÏßµÄÈ«µç²ÎÁ¿²ÎÊý¡¢ÊäÈëÊä³ö¿ª¹Ø¼°·ÀÀׯ÷״̬µÈʵʱ¼à²â£¬£¬£¬£¬£¬£¬ ËùÓÐÕÉÁ¿Í¨µÀµÄ¸æ¾¯ãÐÖµ¾ù¿Éµ¥¶ÀÉ趨£¬£¬£¬£¬£¬£¬³öÏßÔ½ÏÞÊÂÎñÁ¬Ã¦´¥·¢ÏµÍ³Éù¹â¸æ¾¯£¬£¬£¬£¬£¬£¬ÔڹŰåÒDZíµÄÌå»ýÉÏʵÏÖÁË¼à¿Ø»ØÂ·µÄ¸ß¶È¼¯³É¡£¡£¡£¡£¡£¡£Èçµä·¶Åäµçͼ¡£¡£¡£¡£¡£¡£
ÍÆ¼öÉèÖÃ
4¡¢ÏµÍ³½á¹¹
ϵͳ½ÓÄÉÍâµØ×°Ö㬣¬£¬£¬£¬£¬Í¨¹ýÁÐÍ·¹ñ´¥ÃþÆÁÏêϸÉó²é¼°ÆÊÎö¡£¡£¡£¡£¡£¡£
5¡¢ÍâµØ´¥ÃþÆÁϵͳ¹¦Ð§
¡ñ Ö÷·²ÎÊý
´¥ÃþÆÁ¿ªÆôºóµÄµÚÒ»¸ö½çÃæÎªÖ÷·²ÎÊý½çÃæ£¬£¬£¬£¬£¬£¬ÈôÊÇÓжà·½øÏߣ¬£¬£¬£¬£¬£¬¿Éµã»÷ÓÒϽǵİ´Å¥Çл»Éó²éÆäËü½øÏߵIJÎÊý¡£¡£¡£¡£¡£¡£
¡ñ ֧·²ÎÊý
ÔÚÖ÷·²ÎÊý½çÃæµã»÷“֧·²ÎÊý”½øÈë¡£¡£¡£¡£¡£¡£ÈôÊÇÓжàÇãÔþÏߣ¬£¬£¬£¬£¬£¬ÏÈÔÚÖ÷·²ÎÊý½çÃæ½øÈë¶ÔÓ¦µÄÖ÷·£¬£¬£¬£¬£¬£¬ÔÙµã»÷“֧·²ÎÊý”¡£¡£¡£¡£¡£¡£