ÐË·¢ÓÎÏ·187pt

ÆóÒµÄÜÔ´¹Ü¿ØÏµÍ³

  • ϵͳ¼ò½é
  • ϵͳ½á¹¹
  • ϵͳ¹¦Ð§
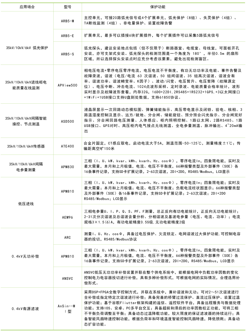
  • ×°±¸Ñ¡ÐÍ
¹¦Ð§£º
Acrel-7000ÆóÒµÄÜÔ´¹Ü¿ØÏµÍ³½ÓÄÉ×Ô¶¯»¯¡¢ÐÅÏ¢»¯ÊÖÒպͼ¯ÖйÜÀíģʽ£¬£¬£¬£¬£¬£¬¶ÔÆóÒµµÄÉú²ú¡¢ÊäÅäºÍÏûºÄ»·½ÚʵÑéµÄ¶¯Ì¬¼à¿ØºÍÊý¾Ý»¯¹ÜÀí£¬£¬£¬£¬£¬£¬¼à²âÆóÒµµç¡¢Ë®¡¢È¼Æø¡¢ÕôÆû¼°Ñ¹Ëõ¿ÕÆøµÈÖÖÖÖÄÜÔ´µÄÏûºÄÇéÐΣ¬£¬£¬£¬£¬£¬Í¨¹ýÊý¾ÝÆÊÎö¡¢ÍÚ¾ò£¬£¬£¬£¬£¬£¬×ÊÖúÆóÒµÕë¶ÔÖÖÖÖÄÜÔ´ÐèÇó¼°ÏÖÊÊÓÃÄÜÇéÐΡ¢²úÆ·ÄÜÔ´µ¥ºÄ¡¢¹¤ÐòÄܺġ¢Öصã×°±¸ÓÃÄܵȾÙÐÐÄܺÄͳ¼Æ¡¢Í¬»·±ÈÆÊÎö¡¢ÄÜÔ´ÕûÌìÖ°Îö¡¢ÓÃÄÜÕ¹Íû¡¢Ì¼ÅÅÆÊÎö£¬£¬£¬£¬£¬£¬ÎªÆóÒµÔöÇ¿ÄÜÔ´¹ÜÀí£¬£¬£¬£¬£¬£¬Ìá¸ßÄÜԴʹÓÃЧÂÊ¡¢ÍÚ¾ò½ÚÄÜDZÁ¦¡¢Îª½ÚÄÜÆÀ¹À¡¢ÄÜÔ´Éó¼ÆÌṩ»ù´¡Êý¾Ý¡£¡£¡£¡£ ¡£¡£¡£
 
Ó¦Óó¡ºÏ£º
ÊÊÓÃÓÚн¨»òÕ߸Ľ¨µÄÄÜÔ´¹©Ó¦ÆóÒµ¡¢¸ßºÄÄÜÆóÒµºÍÀëÉ¢ÖÆÔìÆóÒµ³§·¿¡¢¹¤ÒµÔ°Çø¡¢¼¯ÍŹ«Ë¾µÈ²î±ðÐÐÒµµÄÄܺļà²âÓë¹ÜÀíµÄϵͳÉè¼Æ¡¢Ê©¹¤ºÍÔËÐÐά»¤¡£¡£¡£¡£ ¡£¡£¡£ÔÚÏêϸ¹¤³ÌÖпÉÍŽáÍâµØÕþ¸®²¿·ÖÒªÇóºÍÆóÒµ¹ÜÀíÐèÇ󣬣¬£¬£¬£¬£¬ÔÚϵͳÈíÓ²¼þÉèÖÃÉÏÓÅ»¯µ÷½â£¬£¬£¬£¬£¬£¬Öª×ãÖÖÖÖ¹¤³ÌÄܺļà²âÓë¹ÜÀíµÄÒªÇ󡣡£¡£¡£ ¡£¡£¡£
¿Í·þ1
¿Í·þ2
¿Í·þ3
¿Í·þ4
ÍøÕ¾µØÍ¼