ÐË·¢ÓÎÏ·187pt

ARCM620ÖÇÄÜÖÕ¶ËÅäµç´«¸ÐÆ÷

  • ²úÆ·¼ò½é
  • ÊÖÒÕ²ÎÊý
  • ×éÍøÍ¼
  • ÐÎ×´³ß´ç
  • ²úÆ·±¨¼Û
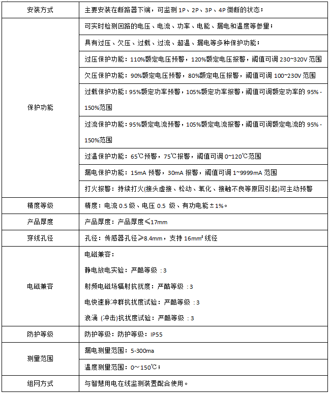
¹¦Ð§£º
ÓÃÓÚ¶ÔÓõçÏß·µÄÒªº¦µçÆøÒòËØ£¬ £¬£¬£¬£¬Èçµçѹ¡¢µçÁ÷¡¢¹¦ÂÊ¡¢Î¶ȡ¢Ð¹µç¡¢´ò»ð¡¢ÄܺĵȾÙÐÐʵʱ¼à²â£¬ £¬£¬£¬£¬¾ßÓÐÔ¤¾¯±¨¾¯¡¢µçÄܼÆÁ¿Í³¼Æ¡¢¹ÊÕ϶¨Î»µÈ¹¦Ð§¡£¡£¡£¡£¡£¡£
Ëü¼¯Óñ³É²¿µçÁ¦²ÎÊýµÄÕÉÁ¿(Èçµ¥Ïà»òÕßÈýÏàµÄµçÁ÷¡¢µçѹ¡¢Óй¦¹¦ÂÊ¡¢ÎÞ¹¦¹¦ÂÊ¡¢ÊÓÔÚ¹¦ÂÊ¡¢ÆµÂÊ¡¢¹¦ÂÊÒòÊýµÈ)¡¢¸´·ÑÂʵçÄܼÆÁ¿¡¢ËÄÏóÏÞµçÄܼÆÁ¿¡¢Ð³²¨ÆÊÎöÒÔ¼°µçÄܼà²âºÍÉóºË¹ÜÀí¡£¡£¡£¡£¡£¡£¶àÖÖÍâΧ½Ó¿Ú¹¦Ð§£º´øÓÐRS485/MODBUS-RTUЭÒ飻 £»£»£»£»´ø¿ª¹ØÁ¿ÊäÈëºÍ¼ÌµçÆ÷Êä³ö¿ÉʵÏÖ¶Ï·Æ÷¿ª¹ØµÄ“Ò£ÐÅ”ºÍ“Ò£¿£¿£¿£¿£¿£¿ £¿Ø”µÄ¹¦Ð§£¬ £¬£¬£¬£¬½ÓÄÉLCDÏÔʾ½çÃæ£¬ £¬£¬£¬£¬Í¨¹ýÃæ°å°´¼üÀ´ÊµÏÖ²ÎÊýÉèÖúͿØÖÆ£¬ £¬£¬£¬£¬ºÜÊÇÊʺÏÓÚʵʱµçÁ¦¼à¿ØÏµÍ³¡£¡£¡£¡£¡£¡£
 
Ó¦ÓùæÄ££º
Ó¦ÓÃÓÚ»§ÄÚÐÞ½¨Îï¼°ÀàËÆ³¡ºÏµÄ¹¤Òµ¡¢ÉÌÒµ¡¢ÃñÓÃÐÞ½¨¼°»ù´¡ÉèÊ©µÈÁìÓòµÍѹÖÕ¶ËÅäµçÍøÂç¡£¡£¡£¡£¡£¡£
 
¶©»õ¹æ·¶£º
ÏêϸÐͺţºARCM620(BT)
ÊÖÒÕÒªÇ󣺼à²âµç·¡¢AC 63AÒÔϸºÔØ
ͨѶЭÒ飺RS485/ÒÔÌ«Íø/4GÍøÂçͨѶ
¸¨ÖúµçÔ´£ºAC220V
¿Í·þ1
¿Í·þ2
¿Í·þ3
¿Í·þ4
ÍøÕ¾µØÍ¼